Cześć, mam problem z płytą po zalaniu, oczyściłem niewielkie ogniska korozji, jednak na ten moment płyta nie może wystartować.
MODEL: PAVILION 16-A0031NW
PŁYTA: DAG3JBMB8D0 REV:D
PROCESOR: I5 10300H
GRAFIKA: GTX 1650TI
PCH: HM470
KBC: IT5570
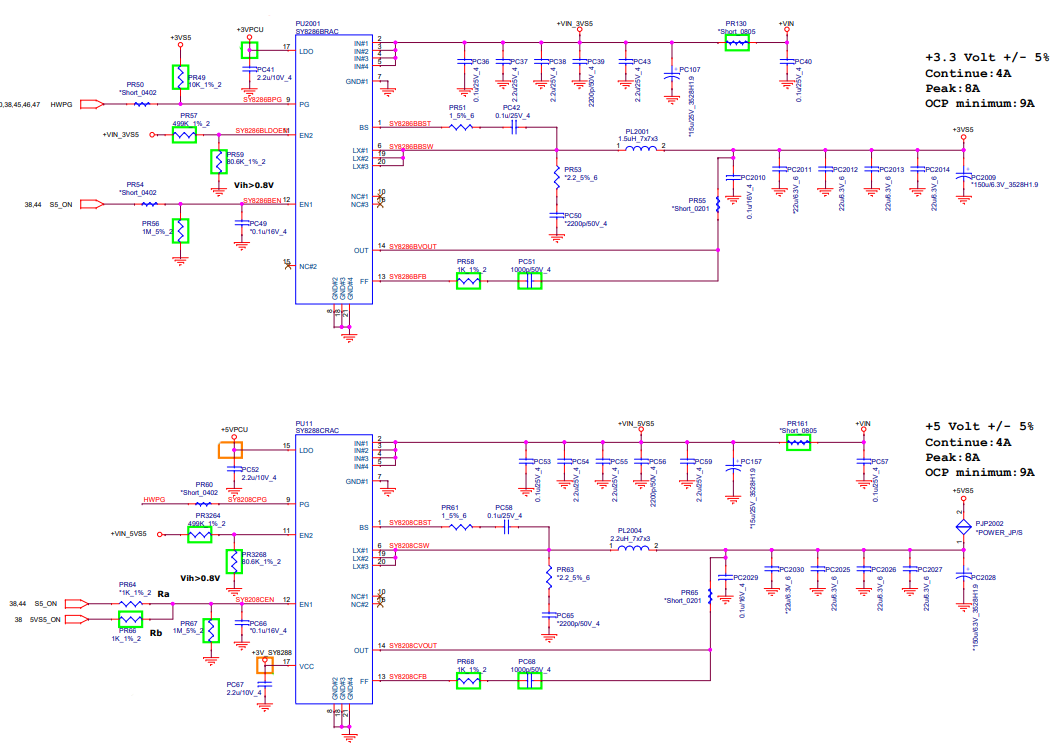
Laptop po podłączeniu baterii i zasilacza rozpoczyna ładowanie baterii, napięcie na baterii wzrasta, świeci się pomarańczowa dioda w gnieździe zasilacza.
Po podłączeniu samego zasilacza zapala się biała dioda w gnieździe zasilacza.
Po wciśnięciu przycisku zasilania płyta próbuje się uruchomić.
Na 1s zapala się zielona dioda obok przycisku włącznika (PWR_LED) następnie dioda gaśnie a wraz z nią biała dioda w gnieździe zasilacza. Obie diody się już później nie zapalą się.
KBC wystawia na sekundę (S5_ON), startuje wtedy przetwornica 3V po czym sygnał przechodzi w stan niski, przetwornica się wyłącza i sekwencja się powtarza.

Po pomiarach na cewkach brak zwarć, procesor i grafika reagują na zmianę temperatury.

Pomiary wyprowadzeń KBC: rezystancja/zmiany napięcia podczas próby startu płyty (wartości napięć zmieniają się co 1s)

2 - USBPW_ON 21kꭥ 0V/0V
4 - 80DAT 5.4Mꭥ 0V/0V
5 - SERIRQ 4.8Mꭥ 0V/0.3V
6 - ESPI_CS# 4Mꭥ 0V/0.4V
7 - ESPI_3 3.7Mꭥ 0V/1.8V
8 - ESPI_2 3.9Mꭥ 0V/1.2V
9 - ESPI_1 4.2Mꭥ 0V/0.4V
10 - ESPI_0 3.8Mꭥ 0V/0.5V
13 - ESPI_CLK 4Mꭥ 0V/1.8V
14 - EC_WRST 116kꭥ 3.3V/3.3V
15 - CAPSLED# O.L 3.3V/3.3V
18 - SLP_S4#_R 4.2Mꭥ 0V/0V
19 - AC_PRESENT_EC 4.2Mꭥ 0V/3.3V
20 - EC_PWROK 9.8kꭥ 0V/0V
21 - DNBSWON# 21.4kꭥ 0V/2.7V
22 - ESPI_RESET# 4.4Mꭥ 0V/0.5V
23 - SIO_EXT_SCI# 21.4kꭥ 0V/3.3V
24 - PWR_LED 103.5kꭥ 0V/0V PRZEZ 1S PO WCIŚNIĘCIU PRZYCISKU POWER (3.3V, zapala się na 1s zielona dioda przy przycisku)
25 - MBATLED0# 9.7Mꭥ 0V/0V PRZED WCIŚNIĘCIEM PRZYCISKU POWER (3.3V, świeci się biała dioda)
28 - AC_LED_ON# 2.9Mꭥ 0V/0V
32 - H_PROCHOT#_EC O.L 0V/3.3V
33 - MAINON 87.6kꭥ 0V/0V
35 - SUSON 98.7kꭥ 0V/0V
71 - THRM-MONITOR 27.4kꭥ 2.6V/2.6V
72 - THERMISTOR_SHDN 27.4kꭥ 2.6V/2.6V
73 - SYS_I 135kꭥ 0V/0V
76 - EC_RTC_RST 9.9kꭥ 0V/0V
78 - SLP_SUS_ON 105.2kꭥ 0V/3.3V
80 - THRM_ALERT_HW#1 27.25kꭥ 3.3V/3.3V
81 - EMU_LID 62kꭥ 0V/2.2V
82 - HRESET 99.8kꭥ 0V/0V
83 - VRON 87.5kꭥ 0V/0V
84 - SLP_S3# 4.2Mꭥ 0V/0V
89 - DGPU_PROCHOT_EC# 21.3kꭥ 0V/3.3V
97 - DC_PROCHOT_OFF O.L 0V/0V
98 - HWPG 18.4kꭥ 0V/0V
100 - S5_ON 60.7kꭥ 0V/3.3V
107 - ACIN 80.7kꭥ 2.8V/2.8V
109 - LID_EC# 65kꭥ 3.3V/3.3V
110 - NBSWON1# 27.11kꭥ 3.3V/3.3V
119 - RSMRST# 10kꭥ 0V/3.3V
126 - MPC_PE 93.7kꭥ 0V/0V
128 - 5VS5_ON 0.8Mꭥ 3.3V/3.3V
Bardzo proszę o pomoc w uruchomieniu płyty, nie mam pojęcia co może powodować takie jej zachowanie.
MODEL: PAVILION 16-A0031NW
PŁYTA: DAG3JBMB8D0 REV:D
PROCESOR: I5 10300H
GRAFIKA: GTX 1650TI
PCH: HM470
KBC: IT5570
Laptop po podłączeniu baterii i zasilacza rozpoczyna ładowanie baterii, napięcie na baterii wzrasta, świeci się pomarańczowa dioda w gnieździe zasilacza.
Po podłączeniu samego zasilacza zapala się biała dioda w gnieździe zasilacza.
Po wciśnięciu przycisku zasilania płyta próbuje się uruchomić.
Na 1s zapala się zielona dioda obok przycisku włącznika (PWR_LED) następnie dioda gaśnie a wraz z nią biała dioda w gnieździe zasilacza. Obie diody się już później nie zapalą się.
KBC wystawia na sekundę (S5_ON), startuje wtedy przetwornica 3V po czym sygnał przechodzi w stan niski, przetwornica się wyłącza i sekwencja się powtarza.
Po pomiarach na cewkach brak zwarć, procesor i grafika reagują na zmianę temperatury.
Pomiary wyprowadzeń KBC: rezystancja/zmiany napięcia podczas próby startu płyty (wartości napięć zmieniają się co 1s)
2 - USBPW_ON 21kꭥ 0V/0V
4 - 80DAT 5.4Mꭥ 0V/0V
5 - SERIRQ 4.8Mꭥ 0V/0.3V
6 - ESPI_CS# 4Mꭥ 0V/0.4V
7 - ESPI_3 3.7Mꭥ 0V/1.8V
8 - ESPI_2 3.9Mꭥ 0V/1.2V
9 - ESPI_1 4.2Mꭥ 0V/0.4V
10 - ESPI_0 3.8Mꭥ 0V/0.5V
13 - ESPI_CLK 4Mꭥ 0V/1.8V
14 - EC_WRST 116kꭥ 3.3V/3.3V
15 - CAPSLED# O.L 3.3V/3.3V
18 - SLP_S4#_R 4.2Mꭥ 0V/0V
19 - AC_PRESENT_EC 4.2Mꭥ 0V/3.3V
20 - EC_PWROK 9.8kꭥ 0V/0V
21 - DNBSWON# 21.4kꭥ 0V/2.7V
22 - ESPI_RESET# 4.4Mꭥ 0V/0.5V
23 - SIO_EXT_SCI# 21.4kꭥ 0V/3.3V
24 - PWR_LED 103.5kꭥ 0V/0V PRZEZ 1S PO WCIŚNIĘCIU PRZYCISKU POWER (3.3V, zapala się na 1s zielona dioda przy przycisku)
25 - MBATLED0# 9.7Mꭥ 0V/0V PRZED WCIŚNIĘCIEM PRZYCISKU POWER (3.3V, świeci się biała dioda)
28 - AC_LED_ON# 2.9Mꭥ 0V/0V
32 - H_PROCHOT#_EC O.L 0V/3.3V
33 - MAINON 87.6kꭥ 0V/0V
35 - SUSON 98.7kꭥ 0V/0V
71 - THRM-MONITOR 27.4kꭥ 2.6V/2.6V
72 - THERMISTOR_SHDN 27.4kꭥ 2.6V/2.6V
73 - SYS_I 135kꭥ 0V/0V
76 - EC_RTC_RST 9.9kꭥ 0V/0V
78 - SLP_SUS_ON 105.2kꭥ 0V/3.3V
80 - THRM_ALERT_HW#1 27.25kꭥ 3.3V/3.3V
81 - EMU_LID 62kꭥ 0V/2.2V
82 - HRESET 99.8kꭥ 0V/0V
83 - VRON 87.5kꭥ 0V/0V
84 - SLP_S3# 4.2Mꭥ 0V/0V
89 - DGPU_PROCHOT_EC# 21.3kꭥ 0V/3.3V
97 - DC_PROCHOT_OFF O.L 0V/0V
98 - HWPG 18.4kꭥ 0V/0V
100 - S5_ON 60.7kꭥ 0V/3.3V
107 - ACIN 80.7kꭥ 2.8V/2.8V
109 - LID_EC# 65kꭥ 3.3V/3.3V
110 - NBSWON1# 27.11kꭥ 3.3V/3.3V
119 - RSMRST# 10kꭥ 0V/3.3V
126 - MPC_PE 93.7kꭥ 0V/0V
128 - 5VS5_ON 0.8Mꭥ 3.3V/3.3V
Bardzo proszę o pomoc w uruchomieniu płyty, nie mam pojęcia co może powodować takie jej zachowanie.
