• Asus F556U nie uruchamia się.

Правила форуму:Натисніть тут для перегляду правил форуму

  1. Назва теми має містити: виробника пристрою, повну модель та короткий опис проблеми.
  2. Пост має містити: код маркування друкованої плати (необхідний у разі ремонту обладнання), розширений опис проблеми, речі, які ви перевірили/замінили/виміряли, ваші висновки та запитання. Якщо ви не можете знайти код маркування друкованої плати, прочитайте ЦЮ ТЕМУ. Якщо ви все ще не можете знайти маркування друкованої плати, завантажте фотографії з високою роздільною здатністю обох сторін друкованої плати - необхідно видалити всі плівки, модулі або кронштейни, які можуть покривати ці позначки.
  3. Перш ніж публікувати нову тему, прочитайте всі теми підфоруму НАВЧАННІ і проведіте попередню діагностику на основі змісту цих тренінгів.
  4. Завантаження будь-яких повних схем, бордвю, файлів БІОС / прошивки або будь-якої іншої документації (або посилань на веб-сайти з такими файлами) СТРОГО ЗАБОРОНЕНО. Ви можете опублікувати лише невелику частину документації або посилання на файл БІОС на підфорумі НЕПЕРЕВІРЕНІ ФАЙЛИ БІОС що спростити діагностику або ремонт. Вам не дозволяється публікувати більше однієї повної сторінки інструкції/схеми на одну тему. Файл, який ви публікуєте, не повинен містити водяних знаків, «конфіденційних» тегів, посилань чи адрес електронної пошти та не може бути захищений паролем.
  5. Дозволено описувати лише один несправний пристрій у одній темі - ви завжди повинні відкривати нову тему для кожного наступного пристрою.
  6. Запит повних схем, бордвю, файлів БІОС або будь-якої іншої документації ЗАБОРОНЕНО на цьому підфорумі. Якщо вам потрібно попросити щось із цього, вам слід відкрити нову тему в підфорумі ЗАПИТ НА ДОКУМЕНТАЦІЮ ТА БІОС.

#1 Asus F556U nie uruchamia się.


Stani 14 Грудня 2022, 16:08
Laptop jak w temacie.
Płyta: X556UV_MB Rev: 3.1
Płyta bez baterii. Tylko na zasilaczu. Przy podłączeniu do zasilacza pobór 78mA. Nie reaguje na przycisk power. Na przycisku jest 3.3V i spada na naciśnięciu do 0V. To samo jest na KBC na wejściu KBC pin 110 (PWR_SW#). Bateria jest ładowana.
Obecne są napięcia:
+5VSUS
+3VSUS
+12VSUS
+1.0VSUS
Rezystancje na cewkach:
PL8601 - 366ohm
PL9300 - 423ohm
PL9101 - 17,6ohm
PL9100 - 17,6ohm
PL8101 - 14,3ohm
PL8201 - 16,4ohm
PL8103 - 30,9ohm
PL8702 - 30k (+5VSUS) - napięcie jest
PL8701 - 65,5ohm (+3VSUS) - napięcie jest
PL8901 - ponad 3M (charger) - jest ładowanie
PL8301 - 54,8ohm (1.0VSUS) - napięcie jest
Brak jest sygnału z PCH - PM_SLP_SUS#. Dlatego nie ma dalszych napięć.
Sygnał DPWROK_EC ma wartość 0,56V.
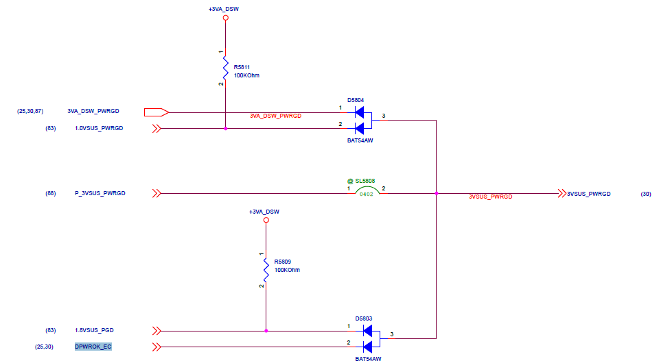
Napięcia na diodach wyglądają następująco:
D5804 - 1-3.3V ; 2-3.3V ; 3-0.69V
D5803 - 1-3.3V ; 2-0.5V ; 3- 0.69V.
Po podniesieniu D5803 odpowiednio: 1-3.3V ; 2-0.26V ; 3-3.3V.
Pytanie moje jest następujące:
czy w/w informacje jednoznacznie wskazują na uszkodzone KBC?.
Rezystancja na pin 97 KBC 10K.
Wątpliwości wynikają z tego, że KBC bez problemu dał się przeprogramować wsadem dostępnym i ponoć sprawdzonym ale oczywiście bez rezultatu.
Pomiary powyższe wykonane są na wsadzie oryginalnym.
Bios też był przeprogramowany. Bez rezultatu. Pomiary na oryginalnym.
Czy zamiennie można zastosować IT8995E-128 CXS zamiast IT8995E-128 CXA ?.
Зображення

Re: Asus F556U nie uruchamia się.


Google Adsense [BOT] 14 Грудня 2022, 16:08

#3 Re: Asus F556U nie uruchamia się.


Stani 14 Грудня 2022, 21:40
Wyżej jest podana rezystancja . Pin 97-10k.(DPWR_EC)
Зображення
Linia DPWROK_EC jest obciążona rezystorem więc wynika z tego, że rezystancja pinu 97 musi być duża.
Зображення
Jeszcze musiał bym podstawić nowy PR8802 i PQ8804B ?.
Może pod obciążeniem (przylutowaną diodą D5803 coś się dzieje ?.
Зображення

#4 Re: Asus F556U nie uruchamia się.


Stani 16 Грудня 2022, 17:53
Jednak coś z KBC. Naturalne, że jeśli na podniesionej diodzie D5803 na DPWROK_EC (97 pinKBC) jest 0,2V to 3VSUS_PWRGD musi spaść do ok 1/11 napięcia 3VA_DSW co wynika z dzielnika choćby rezystorów PR8802 (100k) i RN2502 (10k).
Jeśli KBC nie wystawi na pin 97 wysokiego stanu to napięcie 3VSUS_PWRGD musi być ok 0,26V+ 0,297V spadku na diodzie D5803 co daje zmierzone 0,557V.
Reasumując: KBC prawdopodobnie nie wystawia wysokiego stanu na pin 97 bo jest uszkodzony bądź uszkodzony mimo wszystko jest wsad KBC.
Będę jeszcze próbował szukać innego wsadu niż ten, którym programowałem wcześniej.
Edit. 17.12.2022.
Zamówiłem KBC bo już nie chciał się połączyć z SVOD-3.

#5 Re: Asus F556U nie uruchamia się.


Stani 24 Січня 2023, 11:38
KBC wymieniony na nowy. Bez zmian. Napięcia na diodzie D503 takie same jak były. Pozostałe też. KBC nie komunikuje się z SVOD3.
Może jakieś sugestie?. Pobór prądu w stby 70mA.
Edit.
Po przecięciu zwory R2553 napięcie na zworce z dwóch stron odpowiednio:
DPWROK_EC - 0,286V rezystancja 9,91k
DPWROK_R - 3,246V rezystancja 4,5Mohm
Dalej wskazuje na KBC, który został wymieniony na nowy.
Czy to wina wsadu?. Tylko jak zaprogramować?.
Mam RT809H z modułem PEB-1 ale nie za bardzo wcześniej chciał programować IT więc tego nie robiłem przed wlutowaniem układu, mając nadzieję, że SVOD3 sobie poradzi.

#6 Re: Asus F556U nie uruchamia się.


matic 6 Лютого 2023, 15:30
Please, post a screen of Svod connections (Setup -> Edit motherboard).

#7 Re: Asus F556U nie uruchamia się.


Stani 6 Лютого 2023, 15:55
I checked the programming on both "first contact" settings, no result.
I did not write earlier but there is also a voltage of +1.8VVSUS.
This is probably correct since it is +3VA_DSW and VSUS_ON. VSUS_ON is pulled up to +3VA_EC.
Зображення

I'm worried why the consumption is around 75mA?.
This was the case with the previous KBC and this is the case now. I did something that is not done, but I checked the wear with the KBC desoldered. Also 75mA and the voltages that were there are too.
This would indicate a bad dunk of the first NCB and an unprogrammed second one?
I ordered another KBC but I have concerns about PCH.

#8 Re: Asus F556U nie uruchamia się.


matic 6 Лютого 2023, 18:20
Stani написав:I checked the programming on both "first contact" settings, no result.
In this case the first pin is on the right side.
Pin connections seems fine.

Stani написав:I'm worried why the consumption is around 75mA?.
Leave the board connected to the power supply for some time (~10 minutes) to allow the temperature to stabilize, then check which component on the board is slightly warm.
Pay special attention to the KBC chip and small core of the APU hybrid.

#9 Re: Asus F556U nie uruchamia się.


Stani 6 Лютого 2023, 20:21
At the moment I have desoldered KBC.
As I wrote, the board continues to draw 75mA.

#10 Re: Asus F556U nie uruchamia się.  [РІШЕНО]


matic 6 Лютого 2023, 20:29
Stani написав:At the moment I have desoldered KBC.
As I wrote, the board continues to draw 75mA.
So check which component on the board is warm, as suggested in post #8.

#11 Re: Asus F556U nie uruchamia się.


Stani 7 Лютого 2023, 09:17
So far I have not lifted the radiator because it was cold and since there was a voltage of 1.0VSUS that powers the PCH, it may even be a little warm.
After removing the heatsink, the PCH core heats up a bit. My worst fears have come true. The hybrid is replaceable. I have a station, but I will not replace the hybrid. My age is 70 years old.
I will order an exchange.
Thank you and best regards.
I click "Help".

Re: Asus F556U nie uruchamia się.


Google Adsense [BOT] 7 Лютого 2023, 09:17

Хто зараз онлайн

Зараз переглядають цей форум: Немає зареєстрованих користувачів і 8 гостей

_______________________________
Всі права захищені. Заборонено копіювати будь-який вміст та елементи веб-сайту без дозволу.
Усі торгові марки, назви брендів, продукти чи послуги, опубліковані на цьому веб-сайті, належать їхнім законним власникам і використовувались лише в інформаційних цілях.