Zasady działu: Kliknij, aby przejrzeć zasady tego działu
- Tytuł wątku powinien zawierać markę i pełny model sprzętu oraz skrótowy opis usterki.
- Treść wątku powinna zawierać dokładny opis usterki, co zostało sprawdzone/wymienione/zmierzone, wyniki tych działań, oznaczenie kodowe PCB (w przypadku napraw hardware) oraz sformułowane pytanie. W przypadku problemów z odczytaniem oznaczenia kodowego PCB, należy przeczytać TEN WĄTEK. Jeśli nadal nie można znaleźć oznaczenia, należy zamieścić wyraźne zdjęcia obu stron płyty - należy przy tym usunąć wszelkie folie i moduły, mogące ewentualnie zasłaniać oznaczenia płyty.
- Przed napisaniem nowego tematu, każdy użytkownik zobowiązany jest zapoznać się z wątkami w dziale SZKOLENIA i na ich podstawie dokonać próby wstępnej diagnostyki uszkodzenia.
- Nie jest dozwolone umieszczanie załączników w postaci kompletnych dokumentacji, a także jakichkolwiek wsadów BIOS / firmware (do tego służy dział PLIKI BIOS DO WERYFIKACJI). Dozwolone jest wyłącznie umieszczenie fragmentu dokumentacji, który ułatwi autorowi diagnostykę/naprawę sprzętu z wątku. W jednym poście można zamieścić nie więcej, niż jedną stronę instrukcji/schematu. Plik nie może posiadać widocznych znaków wodnych, napisów "confidential", adresów email etc.
- Nie jest dozwolone zamieszczanie linków do plików, znajdujących się na innych stronach internetowych.
- Nie jest dozwolone zakładanie tematu, który opisuje usterkę więcej niż jednego sprzętu. W takich przypadkach należy utworzyć osobne wątki dla każdego sprzętu.
- Nie jest dozwolone pisanie tematu lub postu, mającego charakter zapytania o schemat, boardview, zdjęcia płyty, wsad BIOS lub instrukcję serwisową. Do takich zapytań służy dział ZAPYTANIA O DOKUMENTACJE/BIOS.
Re: Dell inspiron 7559, Quanta AM9, płytka USB- zamiennik układu.
przez Google Adsense [BOT] • 13 października 2022, 11:36
#4 Re: Dell inspiron 7559, Quanta AM9, płytka USB- zamiennik układu.
przez matic • 14 października 2022, 12:24
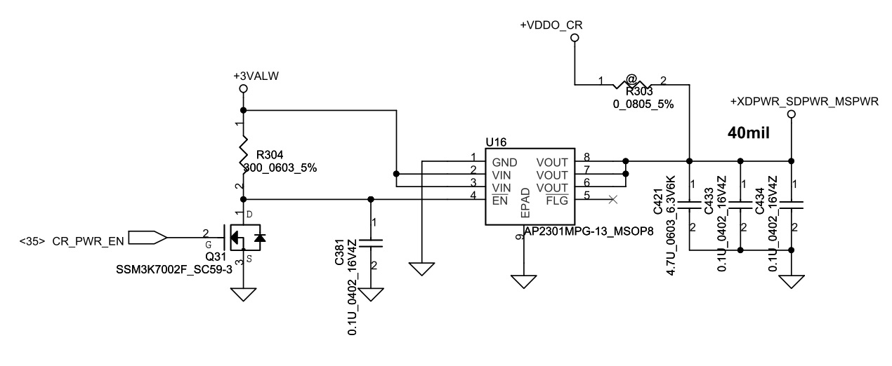
carrneiro napisał(a):I found APL3510B on LA-7912P.Yes, as already suggested in post #2 the APL3510B is a suitable replacement.
It looks similar, but I have not found datasheet to check the voltage on the VIN.
[ Obrazek ]
The maximum input voltage of APL3510B is 7V, so it's not a problem.
Datasheet at the attachment.
Re: Dell inspiron 7559, Quanta AM9, płytka USB- zamiennik układu.
przez Google Adsense [BOT] • 14 października 2022, 12:31
Kto przegląda forum
Użytkownicy przeglądający ten dział: Brak zidentyfikowanych użytkowników i 0 gości
_______________________________Wszelkie prawa zastrzeżone. Zabrania się kopiowania jakichkolwiek treści i elementów witryny bez zezwolenia.
Wszelkie opublikowane na tej stronie znaki handlowe, nazwy marek, produktów czy usług należą do ich prawnych właścicieli i zostały użyte wyłącznie w celach informacyjnych.
