Nowsze laptopy Lenowo np.G505 z prostokątną wtyką zasilacza mają trzeci środkowy pin. Jaka jest funkcja i działanie tego obwodu. Czy podobnie jak w Hp czy jak w Dell. Mam akurat w naprawie G505 w którym aktywuje się układ przeciwzwarciowy mimo braku zwarć. Może to mieć jakiś związek z tym trzecim pinem?
Forum rules: Click here to view the forum rules
- Topic title should contain the brief description of problem.
- Topic message should contain the extended description of problem and, the question.
- It is not allowed to post the attachments with complete documentations or BIOS files nor linking to any 3rd party websites hosting such files. It is only allowed to post the small portion of the documentation (up to one page per post).
- You can only describe one problem per topic. For each another problem you should open a new topic.
- It is strictly forbidden to ask for any kind of documentation or BIOS file. For such requests please use the DOCUMENTATION & BIOS/EFI REQUEST subforum.
This topic is marked as ARCHIVAL. Please only reply if your message contains the solution (Terms and Conditions p. 12.1).
Re: Laptopy Lenovo. Trzeci pin zasilacza funkcja.
by Google Adsense [BOT] • 30 December 2014, 20:48
Witaj
Łatałem wczoraj taki zasilacz, tzn. wymieniałem oryginalny kabel (zasilacz dosłownie się skopcił) do innego zasilacza o tych samych parametrach i w moim przypadku trzeci, środkowy pin nie był w ogóle wykorzystywany. Niestety nie powniem jaki to był model Lenovo, bo miałem sam zasilacz do naprawy.
Łatałem wczoraj taki zasilacz, tzn. wymieniałem oryginalny kabel (zasilacz dosłownie się skopcił) do innego zasilacza o tych samych parametrach i w moim przypadku trzeci, środkowy pin nie był w ogóle wykorzystywany. Niestety nie powniem jaki to był model Lenovo, bo miałem sam zasilacz do naprawy.
Możliwe, że laptop identyfikuje zasilacz jak ma to miejsce w dell.Jesteś pewny informacji, jakie podajesz publicznie?
mpd123 wrote:Kiedyś miałem Lenovo 3000Każdy z nas miał kiedyś Lenovo 3000 - pod tym oznaczeniem kryją się dziesiątki (jeśli nie setki) całkowicie odmiennych modeli. Proszę precyzować swoje wypowiedzi, ponieważ to jest forum techniczne.
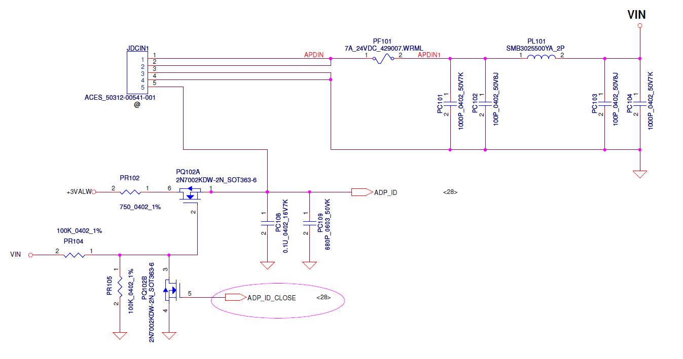
zatronik1 wrote:Jaka jest funkcja i działanie tego obwodu.Nie miałem G505 na stole, ale biorąc pod uwagę miejsce podłączenia 3-go pinu zasilacza do KBC (pin przetwornika ADC) sądzę, że detekcja działa podobnie, jak w HP, czyli identyfikacja zasilacza odpowiednim napięciem na tym pinie (nie zaś transmisją 1-wire, jak w Dellach). Zwróć uwagę, że w drenie PQ102A znajduje się rezystor PR102 o dość nietypowej jak na pull-up do 3V rezystancji - często taka nietypowa rezystancja oznacza ni mniej, ni więcej, jak precyzyjny dzielnik napięcia


ELVIKOM LAB Ltd - Apple Repairs & PCB Design - Free Quotes! https://www.elvikom.co.uk
Jeśli skorzystałeś z mojej pomocy na Forum, możesz w ramach podziękowania wspomóc jego rozwój. Kliknij tutaj, aby dowiedzieć się więcej.
Jeśli skorzystałeś z mojej pomocy na Forum, możesz w ramach podziękowania wspomóc jego rozwój. Kliknij tutaj, aby dowiedzieć się więcej.
Re: Laptopy Lenovo. Trzeci pin zasilacza funkcja.
by Google Adsense [BOT] • 20 February 2015, 07:55
This topic is marked as ARCHIVAL. Please only reply if your message contains the solution (Terms and Conditions p. 12.1).
Who is online
Users browsing this forum: No registered users and 5 guests
_______________________________All rights reserved. Unauthorised copying of this website's content or any of its part is strictly forbidden.
Any trademarks, brand names, products or services published on this website belong to their legal owners, are copyrighted and used for information purposes only.