• Toshiba C675D, płyta BS AB/TK AB prośba o identyfikację elementów.

Правила форуму:Натисніть тут для перегляду правил форуму

  1. Назва теми має містити: виробника пристрою, повну модель та короткий опис проблеми.
  2. Пост має містити: код маркування друкованої плати (необхідний у разі ремонту обладнання), розширений опис проблеми, речі, які ви перевірили/замінили/виміряли, ваші висновки та запитання. Якщо ви не можете знайти код маркування друкованої плати, прочитайте ЦЮ ТЕМУ. Якщо ви все ще не можете знайти маркування друкованої плати, завантажте фотографії з високою роздільною здатністю обох сторін друкованої плати - необхідно видалити всі плівки, модулі або кронштейни, які можуть покривати ці позначки.
  3. Перш ніж публікувати нову тему, прочитайте всі теми підфоруму НАВЧАННІ і проведіте попередню діагностику на основі змісту цих тренінгів.
  4. Завантаження будь-яких повних схем, бордвю, файлів БІОС / прошивки або будь-якої іншої документації (або посилань на веб-сайти з такими файлами) СТРОГО ЗАБОРОНЕНО. Ви можете опублікувати лише невелику частину документації або посилання на файл БІОС на підфорумі НЕПЕРЕВІРЕНІ ФАЙЛИ БІОС що спростити діагностику або ремонт. Вам не дозволяється публікувати більше однієї повної сторінки інструкції/схеми на одну тему. Файл, який ви публікуєте, не повинен містити водяних знаків, «конфіденційних» тегів, посилань чи адрес електронної пошти та не може бути захищений паролем.
  5. Дозволено описувати лише один несправний пристрій у одній темі - ви завжди повинні відкривати нову тему для кожного наступного пристрою.
  6. Запит повних схем, бордвю, файлів БІОС або будь-якої іншої документації ЗАБОРОНЕНО на цьому підфорумі. Якщо вам потрібно попросити щось із цього, вам слід відкрити нову тему в підфорумі ЗАПИТ НА ДОКУМЕНТАЦІЮ ТА БІОС.
Ця тема позначена як АРХІВНИЙ. Відповідайте лише в тому випадку, якщо ваша відповідь містить рішення проблеми (Правила Форуму, п. 12.1).

#1 Toshiba C675D, płyta BS AB/TK AB prośba o identyfikację elementów.


matrixmm 13 Липня 2023, 15:32
Cześć mam prośbę.
Może ktoś ma taką płytę (BS AB/TK AB stara Toshiba C675D) i mógłby mi pomierzyć dwa rezystory zaznaczone czerwonym kółkiem na fotce. Są to rezystory prowadzące z chargera do rezystora pomiarowego.
U mnie mają wartości 19Ω i 580Ω. To 580Ω wygląda mi podejrzanie.
Będę wdzięczny za pomoc.

EDIT:
Przepraszam, nie załączyłem zdjęcia. Brawo ja:(
Зображення

Re: Toshiba C675D, płyta BS AB/TK AB prośba o identyfikację elementów.


Google Adsense [BOT] 13 Липня 2023, 15:32

#2 Re: Toshiba C675D, płyta BS AB/TK AB prośba o identyfikację elementów.


ado 18 Липня 2023, 21:46
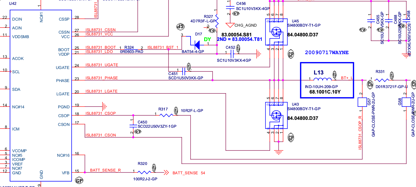
Witam oba rezystory powinny być identyczne.
Zmierz oporność miedzy pin 27 i 28, 17 i 18 na isl88731.
Ze schematu znalezionego w necie wynik ze maja 10r.

#3 Re: Toshiba C675D, płyta BS AB/TK AB prośba o identyfikację elementów.


matrixmm 19 Липня 2023, 06:32
ado написав:Ze schematu znalezionego w necie wynik ze maja 10r.


Cześć, znalazłeś gdzieś kawałek schematu tej płyty?
Ja nigdzie nie nie znalazłem. :( Jedynie inny płyty z takim układem chargera.

U mnie jeden ma 18Ω a drugi 580Ω
n.17-18 - 598Ω
n.27-28 - 20Ω

#4 Re: Toshiba C675D, płyta BS AB/TK AB prośba o identyfikację elementów.


ado 19 Липня 2023, 09:27
matrixmm написав:znalazłeś gdzieś kawałek schematu tej płyty?

Nie, tylko z isl88731.
Z pomiarów wynika że pierwszy rezystor pomiarowy ma jak na tamtym schemacie, wymienił bym oba na zaproponowana wartość.

#5 Re: Toshiba C675D, płyta BS AB/TK AB prośba o identyfikację elementów.


clops35 19 Липня 2023, 09:42
@ado na płytach z tym chargerem:
lenovo płyta LZ57 48.4PA01.021 nie zastosowano rezystorów wcale,
acer płyta JV70-CP zastosowano jeden 10Ω,
dell płyta LA-8831P zatosowano jeden 10Ω,
dell płyta LA-3301P zatosowano jeden 10Ω,
dlatego nie można tutaj sugerować się innymi schematami, należy zmierzyć wartość rezystora na takiej samej płycie, być może ten 18Ω też ma złą wartość.

#6 Re: Toshiba C675D, płyta BS AB/TK AB prośba o identyfikację elementów.


ado 19 Липня 2023, 20:16
clops35 написав:dlatego nie można tutaj sugerować się innymi schematami, należy zmierzyć wartość rezystora na takiej samej płycie

Odnośnie tego kolega jest w błędzie.
Kluczowym tu jest ten rezystor pomiarowy, bo to na nim chcemy zmierzyć spadek prądu, i jak za bardzo zwiększymy wartość rezystora to też prąd nam się zmieni.
Producent stosuje tu rezystory zabezpieczające lub nie.

#7 Re: Toshiba C675D, płyta BS AB/TK AB prośba o identyfikację elementów.


clops35 20 Липня 2023, 07:42
ado написав:Odnośnie tego kolega jest w błędzie.
Czy możesz mi powiedzieć dlaczego jestem w błędzie? Czyżby na którymś schemacie było inaczej niż napisałem?
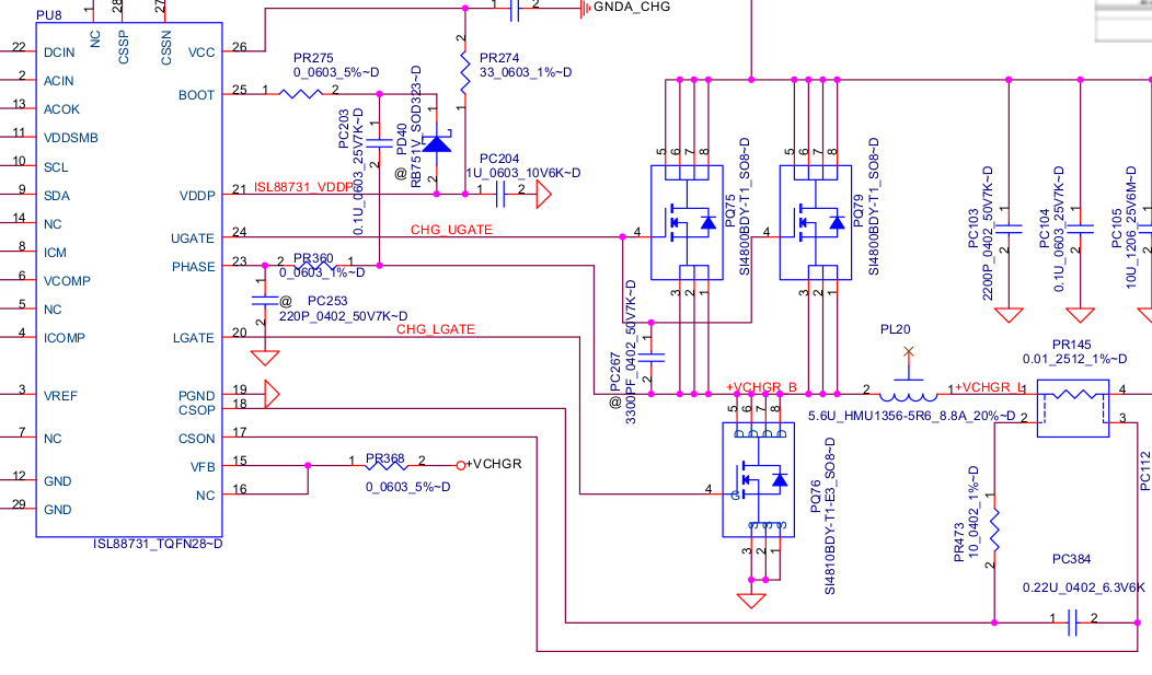
Зображення
Зображення
Зображення
ado написав:Kluczowym tu jest ten rezystor pomiarowy, bo to na nim chcemy zmierzyć spadek prądu
Na rezystorze pomiarowym mierzymy spadek napięcia, znając wartość rezystancji rezystora pomiarowego, oraz spadek napięcia na nim jesteśmy w stanie wyliczyć prąd pobierany przez odbiornik - w tym przypadku baterię.
Na wszystkich wstawionych przeze mnie zdjęciach na linii CSOP (n.18) leży 10Ω rezystor, lecz na linii CSON (n.17) niema żadnego rezystora, nie ma schematu do tej konkretnej płyty więc najlepszym sposobem (bez błądzenia) jest fizyczne zmierzenie wartości tych rezystorów na sprawnej płycie, identycznej jak u autora tematu.
ado написав:jak za bardzo zwiększymy wartość rezystora to też prąd nam się zmieni.
Prąd się zmieni tylko i wyłącznie dlatego, że charger otrzyma fałszywe informacje o spadku napięcia, na rezystorze i natychmiast przerwie ładowanie.

#8 Re: Toshiba C675D, płyta BS AB/TK AB prośba o identyfikację elementów.


ado 20 Липня 2023, 18:36
clops35 написав:Czy możesz mi powiedzieć dlaczego jestem w błędzie?

Kolega twierdzi że nie możemy się sugerować schematem innych płyt z tym samym układem. Nie zgadzam się z tym w tym konkretnie przypadku.
Mamy tu podane rozwiązania w których rezystancja nie może przekraczać określonego progu bo wpłynie to na końcowe wyliczenia które wykonuje isl.
Wiec zarówno jak byśmy podłączyli układ bezpośrednio, czy z sugerowaną rezystancja 10r dalej mamy pomiar mieszczący się w normie.
I zastosowanie się do któregokolwiek ze schematów daje nam ciągle właściwy rezultat.
Tu mamy ewidentnie uszkodzone rezystory .
Proponuje zamontować rezystory oba na 10r, jeśli dalej wystąpi problem to musimy bardziej przejrzeć się pozostałym napięciom.

#9 Re: Toshiba C675D, płyta BS AB/TK AB prośba o identyfikację elementów.


clops35 20 Липня 2023, 19:56
ado написав:Nie zgadzam się z tym w tym konkretnie przypadku.
Zapraszamy do głównego wątku tej usterki.
post285223.html#p285223

Re: Toshiba C675D, płyta BS AB/TK AB prośba o identyfikację elementów.


Google Adsense [BOT] 20 Липня 2023, 19:56
Ця тема позначена як АРХІВНИЙ. Відповідайте лише в тому випадку, якщо ваша відповідь містить рішення проблеми (Правила Форуму, п. 12.1).

Хто зараз онлайн

Зараз переглядають цей форум: Немає зареєстрованих користувачів і 9 гостей

_______________________________
Всі права захищені. Заборонено копіювати будь-який вміст та елементи веб-сайту без дозволу.
Усі торгові марки, назви брендів, продукти чи послуги, опубліковані на цьому веб-сайті, належать їхнім законним власникам і використовувались лише в інформаційних цілях.