• Dell xps 7590 brak detekcji słuchawek / zwarcie la-h331p

Правила форуму:Натисніть тут для перегляду правил форуму

  1. Назва теми має містити: виробника пристрою, повну модель та короткий опис проблеми.
  2. Пост має містити: код маркування друкованої плати (необхідний у разі ремонту обладнання), розширений опис проблеми, речі, які ви перевірили/замінили/виміряли, ваші висновки та запитання. Якщо ви не можете знайти код маркування друкованої плати, прочитайте ЦЮ ТЕМУ. Якщо ви все ще не можете знайти маркування друкованої плати, завантажте фотографії з високою роздільною здатністю обох сторін друкованої плати - необхідно видалити всі плівки, модулі або кронштейни, які можуть покривати ці позначки.
  3. Перш ніж публікувати нову тему, прочитайте всі теми підфоруму НАВЧАННІ і проведіте попередню діагностику на основі змісту цих тренінгів.
  4. Завантаження будь-яких повних схем, бордвю, файлів БІОС / прошивки або будь-якої іншої документації (або посилань на веб-сайти з такими файлами) СТРОГО ЗАБОРОНЕНО. Ви можете опублікувати лише невелику частину документації або посилання на файл БІОС на підфорумі НЕПЕРЕВІРЕНІ ФАЙЛИ БІОС що спростити діагностику або ремонт. Вам не дозволяється публікувати більше однієї повної сторінки інструкції/схеми на одну тему. Файл, який ви публікуєте, не повинен містити водяних знаків, «конфіденційних» тегів, посилань чи адрес електронної пошти та не може бути захищений паролем.
  5. Дозволено описувати лише один несправний пристрій у одній темі - ви завжди повинні відкривати нову тему для кожного наступного пристрою.
  6. Запит повних схем, бордвю, файлів БІОС або будь-якої іншої документації ЗАБОРОНЕНО на цьому підфорумі. Якщо вам потрібно попросити щось із цього, вам слід відкрити нову тему в підфорумі ЗАПИТ НА ДОКУМЕНТАЦІЮ ТА БІОС.
Ця тема позначена як АРХІВНИЙ. Відповідайте лише в тому випадку, якщо ваша відповідь містить рішення проблеми (Правила Форуму, п. 12.1).

#1 Dell xps 7590 brak detekcji słuchawek / zwarcie la-h331p


Sashamarzor 12 Вересня 2023, 18:39
Laptop dell xps 7590
Płyta główna la-h331p
Cpu i7 9750h

Bardzo dziwny problem, brak detekcji słuchawek.
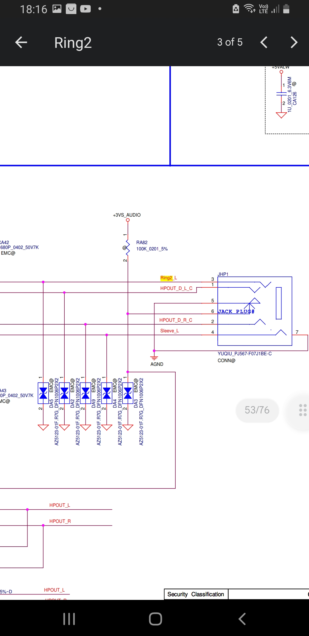
Zwarcie na liniach ring 2, sleeve. Kodek ALC3266 do którego idą te linie wymieniałem 3 razy... Po wylutowaniu i pomiarach linii na samym kodeku rezystancje wysokie. Jak kodeka nie ma na płycie to zwarcia nie ma. Sprawdziłem wszystkie diody, wylutowałem nawet gniazdo jack nic to nie daje....
Zdrapałem maskę i odciąłem linie zaraz za kodekiem na pinach 36 i 37 i zwarcie po stronie kodeku.. totalnie nie rozumiem, kodek 100% sprawny, dla pewności wlutowałem kodek na taka samą płytę i wszystko ok.
Co może powodować zwarcie na tych liniach???
Зображення
Зображення
Зображення

Re: Dell xps 7590 brak detekcji słuchawek / zwarcie la-h331p


Google Adsense [BOT] 12 Вересня 2023, 18:39

#2 Re: Dell xps 7590 brak detekcji słuchawek / zwarcie la-h331p


Vogelek23 12 Вересня 2023, 19:22
Sashamarzor написав:Zwarcie na liniach ring 2, sleeve.
Pytanie podstawowe: zwarcie jest POMIĘDZY tymi liniami, czy od każdej linii DO MASY?

#3 Re: Dell xps 7590 brak detekcji słuchawek / zwarcie la-h331p


Sashamarzor 12 Вересня 2023, 20:58
Od każdej z tych linii do masy.

Re: Dell xps 7590 brak detekcji słuchawek / zwarcie la-h331p


Google Adsense [BOT] 12 Вересня 2023, 20:58
Ця тема позначена як АРХІВНИЙ. Відповідайте лише в тому випадку, якщо ваша відповідь містить рішення проблеми (Правила Форуму, п. 12.1).

Хто зараз онлайн

Зараз переглядають цей форум: Немає зареєстрованих користувачів і 2 гостей

_______________________________
Всі права захищені. Заборонено копіювати будь-який вміст та елементи веб-сайту без дозволу.
Усі торгові марки, назви брендів, продукти чи послуги, опубліковані на цьому веб-сайті, належать їхнім законним власникам і використовувались лише в інформаційних цілях.