Laptop: Lenovo G50-80ES
MB: ACLU3/ACLU4 UMA NM-A362 Rev:1.0
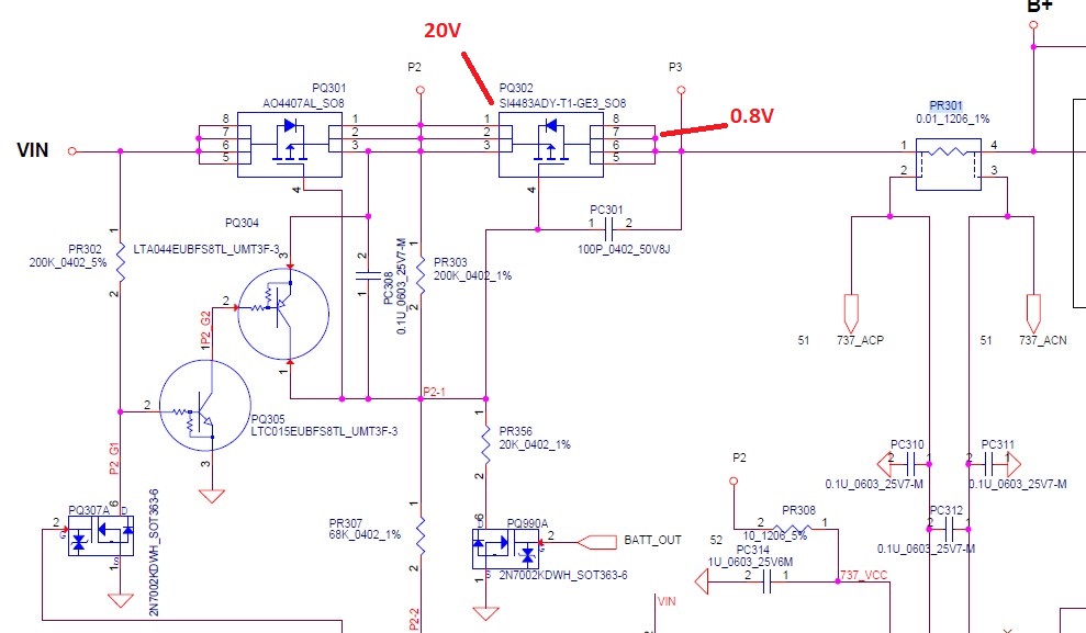
Laptop nie reaguje na włącznik. Głowna linia zasilania nie jest zwarta. Na mosfer PQ302 wchodzi 20V a wychodzi tylko 0.8V takim samym napięciem zasilane

Po podaniu 20V na rezystor PR301 płyta się uruchamia. Wymieniłem mosfet PQ302 ale jest to samo.
MB: ACLU3/ACLU4 UMA NM-A362 Rev:1.0
Laptop nie reaguje na włącznik. Głowna linia zasilania nie jest zwarta. Na mosfer PQ302 wchodzi 20V a wychodzi tylko 0.8V takim samym napięciem zasilane
Po podaniu 20V na rezystor PR301 płyta się uruchamia. Wymieniłem mosfet PQ302 ale jest to samo.
