• Schemat Apple Mac Mini A1347 Mid 2011 820-3059 051-8937

#1 Schemat Apple Mac Mini A1347 Mid 2011 820-3059 051-8937


Napisal/-a Vogelek23 20 December 2020, 12:43
MAIN BOARD PHOTOS (UHD quality)
Model: APPLE MAC MINI A1347
Platforma: 820-3059-A

Slika



Za ogled datotek, priloženih tej objavi, morate biti prijavljeni.

Re: Schemat Apple Mac Mini A1347 Mid 2011 820-3059 051-8937


Napisal/-a Google Adsense [BOT] 20 December 2020, 12:43

#2 Re: Schemat Apple Mac Mini A1347 Mid 2011 820-3059 051-8937


Napisal/-a Vogelek23 12 Avgust 2022, 15:33
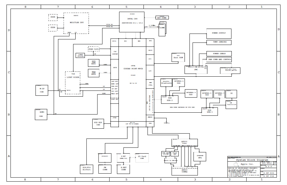
Schemat
Model: Apple Mac Mini mid 2011 A1347
Platforma: J40G 820-3059-A (SCH: 051-8937)
Rev: 8.0.0

Slika



Za ogled datotek, priloženih tej objavi, morate biti prijavljeni.

Re: Schemat Apple Mac Mini A1347 Mid 2011 820-3059 051-8937


Napisal/-a Google Adsense [BOT] 12 Avgust 2022, 15:33

Kdo je na strani

Po forumu brska: 0 registriranih uporabnikov in 3 gostov

_______________________________
Vse pravice pridržane. Nepooblaščeno kopiranje vsebine te spletne strani ali njenega dela je strogo prepovedano.
Vse blagovne znamke, izdelki ali storitve, objavljene na tej spletni strani, pripadajo njihovim zakonitim lastnikom, so avtorsko zaščitene in se uporabljajo samo v informativne namene.