Re: Parametry zaznaczonych kondensatorów na płycie głównej HP ProBook x360 11 G3 EE
Google Adsense [BOT] • 18 Січня 2026, 16:20
#2 Re: Parametry zaznaczonych kondensatorów na płycie głównej HP ProBook x360 11 G3 EE [РІШЕНО]
matic • 18 Січня 2026, 17:00
Hello!
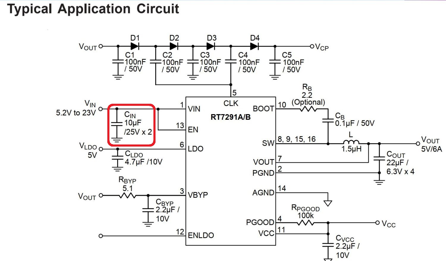
The marked capacitors are input filter capacitors connected between the "VIN" (B+) power rail and ground.
In laptops, capacitors with a value of 10µF are most often used in this place.
This is also confirmed by a typical application circuit taken from the datasheet of the chip RT7291 (picture below).
So all four marked capacitors are the same - 10µF/25V, package 0805.

The marked capacitors are input filter capacitors connected between the "VIN" (B+) power rail and ground.
In laptops, capacitors with a value of 10µF are most often used in this place.
This is also confirmed by a typical application circuit taken from the datasheet of the chip RT7291 (picture below).
So all four marked capacitors are the same - 10µF/25V, package 0805.
Re: Parametry zaznaczonych kondensatorów na płycie głównej HP ProBook x360 11 G3 EE
Google Adsense [BOT] • 18 Січня 2026, 17:21
Хто зараз онлайн
Зараз переглядають цей форум: Немає зареєстрованих користувачів і 1 гість
_______________________________Всі права захищені. Заборонено копіювати будь-який вміст та елементи веб-сайту без дозволу.
Усі торгові марки, назви брендів, продукти чи послуги, опубліковані на цьому веб-сайті, належать їхнім законним власникам і використовувались лише в інформаційних цілях.
