• Laptop IdeaPad 130-15AST brak obrazu

Правила форуму:Натисніть тут для перегляду правил форуму

  1. Назва теми має містити: виробника пристрою, повну модель та короткий опис проблеми.
  2. Пост має містити: код маркування друкованої плати (необхідний у разі ремонту обладнання), розширений опис проблеми, речі, які ви перевірили/замінили/виміряли, ваші висновки та запитання. Якщо ви не можете знайти код маркування друкованої плати, прочитайте ЦЮ ТЕМУ. Якщо ви все ще не можете знайти маркування друкованої плати, завантажте фотографії з високою роздільною здатністю обох сторін друкованої плати - необхідно видалити всі плівки, модулі або кронштейни, які можуть покривати ці позначки.
  3. Перш ніж публікувати нову тему, прочитайте всі теми підфоруму НАВЧАННІ і проведіте попередню діагностику на основі змісту цих тренінгів.
  4. Завантаження будь-яких повних схем, бордвю, файлів БІОС / прошивки або будь-якої іншої документації (або посилань на веб-сайти з такими файлами) СТРОГО ЗАБОРОНЕНО. Ви можете опублікувати лише невелику частину документації або посилання на файл БІОС на підфорумі НЕПЕРЕВІРЕНІ ФАЙЛИ БІОС що спростити діагностику або ремонт. Вам не дозволяється публікувати більше однієї повної сторінки інструкції/схеми на одну тему. Файл, який ви публікуєте, не повинен містити водяних знаків, «конфіденційних» тегів, посилань чи адрес електронної пошти та не може бути захищений паролем.
  5. Дозволено описувати лише один несправний пристрій у одній темі - ви завжди повинні відкривати нову тему для кожного наступного пристрою.
  6. Запит повних схем, бордвю, файлів БІОС або будь-якої іншої документації ЗАБОРОНЕНО на цьому підфорумі. Якщо вам потрібно попросити щось із цього, вам слід відкрити нову тему в підфорумі ЗАПИТ НА ДОКУМЕНТАЦІЮ ТА БІОС.
Ця тема позначена як АРХІВНИЙ. Відповідайте лише в тому випадку, якщо ваша відповідь містить рішення проблеми (Правила Форуму, п. 12.1).

#1 Laptop IdeaPad 130-15AST brak obrazu


Tadzaiorek 25 Жовтня 2022, 12:23
Model: IdeaPad 130-15AST
Platforma: Compal DLADE LA-G241P
Rev: 2.0 2019-03-08

procesor amd AMD A4-Series A4-9125

Witam mam problem z laptopem, konkretnie nie mam treści/podświetlenia na matrycy, płyta potrafi pobierać 0,8A
napięcia wszystkie mam
wykluczyłem taśmę matrycy oraz matrycę.
na kości mam 1,8V

Przeprogramowałem kilka razy bios, bez skutku
z tego co widziałem schemat jest dostępny w internecie.

Miał może ktoś taki problem? od czego bym mógł zacząć w tym modelu?

Re: Laptop IdeaPad 130-15AST brak obrazu


Google Adsense [BOT] 25 Жовтня 2022, 12:23

#3 Re: Laptop IdeaPad 130-15AST brak obrazu


Tadzaiorek 26 Жовтня 2022, 09:11
1 3,35V
8 0,06V
10 0V
12 0V
20 0V
25 0V
27 3,34V
30 19,19V

1, 8, 10, 12, 20, 25, 27, 30 of JEDP1.

ON HDMI NO DISPLAY


on u 202 i have
1 0V
2 GND
3 0V
4 3,35V
5 0V

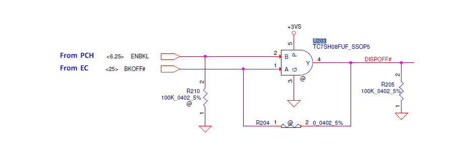
#5 Re: Laptop IdeaPad 130-15AST brak obrazu


Tadzaiorek 26 Жовтня 2022, 16:08
on u202 I have
1 0V
2 GND
3 0V
4 3,35V
5 0V

u203
1 0V
2 0,04V
3 0V
4 3,35V
5 0V

uc21
1 0V
2 0V
3 0V
4 0,06V
5 1,82V

#7 Re: Laptop IdeaPad 130-15AST brak obrazu


Tadzaiorek 27 Жовтня 2022, 07:31
tak napewno dobrze, na tych pinach nie ma napięcia, oraz nie ma układów w tej wersji płyty

Зображення
Зображення
Зображення

#9 Re: Laptop IdeaPad 130-15AST brak obrazu


Tadzaiorek 28 Жовтня 2022, 09:02
u381

1 5,11V
3 3,33V
4 5,11V
5 3,33V
6 3,35V
8 3,35V
14 5,11V


W ZAŁ. PRZESYŁAM MÓJ WSAD BIOS

#11 Re: Laptop IdeaPad 130-15AST brak obrazu


Tadzaiorek 28 Жовтня 2022, 11:15
są dokładnie takie same jak w poprzednich pomiarach, zamówiłem nową pamięć spi, wydaje się uszkodzona, ponieważ wykazuje błąd

#13 Re: Laptop IdeaPad 130-15AST brak obrazu


Tadzaiorek 3 Листопада 2022, 13:46
przez przypadadek błędnie wpisałem 4 z 5 , teraz pomiary są poprawione

u202
1 0V
2 GND
3 0V
4 0V
5 3,35V

u203
1 0V
2 0,04V
3 0V
4 0v
5 3,35V

uc21
1 0V
2 0V
3 0V
4 0,06V
5 1,82V

Re: Laptop IdeaPad 130-15AST brak obrazu


Google Adsense [BOT] 5 Листопада 2022, 10:27
Ця тема позначена як АРХІВНИЙ. Відповідайте лише в тому випадку, якщо ваша відповідь містить рішення проблеми (Правила Форуму, п. 12.1).

Хто зараз онлайн

Зараз переглядають цей форум: Немає зареєстрованих користувачів і 0 гостей

_______________________________
Всі права захищені. Заборонено копіювати будь-який вміст та елементи веб-сайту без дозволу.
Усі торгові марки, назви брендів, продукти чи послуги, опубліковані на цьому веб-сайті, належать їхнім законним власникам і використовувались лише в інформаційних цілях.