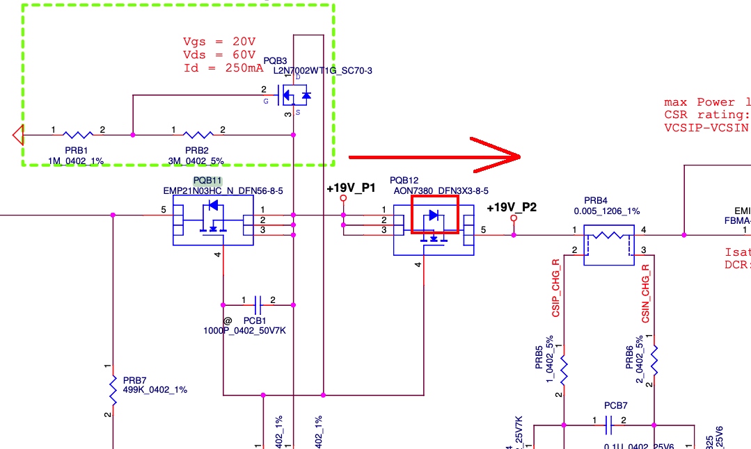
Witam. Laptop Acer Nitro AN515-52 płyta LA-H501P . Płyta po zalaniu została oczyszczona i brak widocznej korozji , zostały uszkodzone tranzystory PQB11 i PQB13 przy złączu baterii. Wlutowałem nowe tranzystory PQB11,PQB12,PQB13 oraz nowy układ ładowania PUB1 . Obecnie na płycie nie ma zwarcia , oporności cewek są chyba właściwe , napięcie 19V dochodzi do tranzystora PQB11 i na wejście PQB12 , na wyjściu mam 0,4V , stąd prośba o pomoc bo myślałem że tranzystor PQB12 jest wysterowywany przez układ ładowania. Na cewkach oczywiście brak napięć a na nodze 1 układu PUB1 brak napięcia.
Правила форуму: Натисніть тут для перегляду правил форуму
- Назва теми має містити: виробника пристрою, повну модель та короткий опис проблеми.
- Пост має містити: код маркування друкованої плати (необхідний у разі ремонту обладнання), розширений опис проблеми, речі, які ви перевірили/замінили/виміряли, ваші висновки та запитання. Якщо ви не можете знайти код маркування друкованої плати, прочитайте ЦЮ ТЕМУ. Якщо ви все ще не можете знайти маркування друкованої плати, завантажте фотографії з високою роздільною здатністю обох сторін друкованої плати - необхідно видалити всі плівки, модулі або кронштейни, які можуть покривати ці позначки.
- Перш ніж публікувати нову тему, прочитайте всі теми підфоруму НАВЧАННІ і проведіте попередню діагностику на основі змісту цих тренінгів.
- Завантаження будь-яких повних схем, бордвю, файлів БІОС / прошивки або будь-якої іншої документації (або посилань на веб-сайти з такими файлами) СТРОГО ЗАБОРОНЕНО. Ви можете опублікувати лише невелику частину документації або посилання на файл БІОС на підфорумі НЕПЕРЕВІРЕНІ ФАЙЛИ БІОС що спростити діагностику або ремонт. Вам не дозволяється публікувати більше однієї повної сторінки інструкції/схеми на одну тему. Файл, який ви публікуєте, не повинен містити водяних знаків, «конфіденційних» тегів, посилань чи адрес електронної пошти та не може бути захищений паролем.
- Дозволено описувати лише один несправний пристрій у одній темі - ви завжди повинні відкривати нову тему для кожного наступного пристрою.
- Запит повних схем, бордвю, файлів БІОС або будь-якої іншої документації ЗАБОРОНЕНО на цьому підфорумі. Якщо вам потрібно попросити щось із цього, вам слід відкрити нову тему в підфорумі ЗАПИТ НА ДОКУМЕНТАЦІЮ ТА БІОС.
Ця тема позначена як АРХІВНИЙ. Відповідайте лише в тому випадку, якщо ваша відповідь містить рішення проблеми (Правила Форуму, п. 12.1).
Re: Laptop Acer Nitro AN515-52 - brak reakcji na załącz
Google Adsense [BOT] • 31 Жовтня 2022, 06:24
inspektor2 написав:napięcie 19V dochodzi do tranzystora PQB11 i na wejście PQB12 , na wyjściu mam 0,4VTranzystory MOSFET nie mają wejść ani wyjść - tylko bramki, dreny i źródła. Proszę używać poprawnej nomenklatury. Ponadto, jeśli wymieniłeś PQB12 i na źródle masz napięcie a na drenie nie masz, to wlutowałeś niewłaściwy tranzystor, zamontowałeś go odwrotnie lub jest on uszkodzony, bo oryginalny N-MOSFET ma diodę wewnętrzną spolaryzowaną w kierunku przewodzenia, więc napięcie na drenie Vd powinno być mniejsze tylko o 0.5V od napięcia na źródle Vs, jeśli tranzystor jest wyłączony, albo identyczne na drenie i źródle, jeśli tranzystor jest włączony.
Zamieść wyraźne zdjęcie wlutowanych tranzystorów PQB11 i PQB12 oraz podaj ich oznaczenia z obudów, jeśli nie będą widoczne na zdjęciu.
ELVIKOM LAB Ltd - Apple Repairs & PCB Design - Free Quotes! https://www.elvikom.co.uk
Jeśli skorzystałeś z mojej pomocy na Forum, możesz w ramach podziękowania wspomóc jego rozwój. Kliknij tutaj, aby dowiedzieć się więcej.
Jeśli skorzystałeś z mojej pomocy na Forum, możesz w ramach podziękowania wspomóc jego rozwój. Kliknij tutaj, aby dowiedzieć się więcej.
inspektor2 написав:PQB12 AON7200. Mosfety wlutowane prawidłowo. Napięcie 19 v obecne na (...) nogach 1,2,3 PQB12PQB12 jest więc uszkodzony na 100%. Po drugie, bramki PQB11 i PQB12 są ze sobą galwanicznie połączone, więc jakim cudem na PQB11 masz napięcie na n. 4, a na PQB12 n. 4 nie masz napięcia?
inspektor2 написав:Tranzystor PQB11 to PK56C8EANie istnieje taki tranzystor. Może miałeś na myśli PK5C8EA?
ELVIKOM LAB Ltd - Apple Repairs & PCB Design - Free Quotes! https://www.elvikom.co.uk
Jeśli skorzystałeś z mojej pomocy na Forum, możesz w ramach podziękowania wspomóc jego rozwój. Kliknij tutaj, aby dowiedzieć się więcej.
Jeśli skorzystałeś z mojej pomocy na Forum, możesz w ramach podziękowania wspomóc jego rozwój. Kliknij tutaj, aby dowiedzieć się więcej.
A to?
Tranzystor się uszkadza bo jest zwarcie na płycie.
Wstaw wyraźne zdjęcie tych tranzystorów.
clops35 написав:Zmierz rezystancję do masy na wszystkich cewkach, oraz na n.8 PQB12.
Tranzystor się uszkadza bo jest zwarcie na płycie.
inspektor2 написав: Pomiary w teści diody nawet po wylutowaniu tranzystora nie wykazują ich uszkodzenia. Spadek 0,5v i brak zwarcia do bramkiJeśli tranzystor byłby sprawny to nie puścił by napięcia na n.1-3, gdy na bramce jest 19V. Jeśli faktycznie jest sprawny to znaczy że jest odwrotnie wlutowany.
Wstaw wyraźne zdjęcie tych tranzystorów.
clops35 написав:Tranzystor się uszkadza bo jest zwarcie na płycie.Tranzystor może i się uszkadza, ale nawet przy kilku amperach wewnętrzna dioda PQB12 powinna przewodzić prąd w kierunku źródło-dren, a tu nie przewodzi. Więc albo tranzystor jest źle wlutowany (prosiłem o zdjęcie, nie ma zdjęcia) albo ktoś tu źle wykonuje pomiary. Ponadto, autor ignoruje inne zalecone działania, robiąc po swojemu i mierząc, co jemu pasuje - tak to daleko nie zajedziemy!
ELVIKOM LAB Ltd - Apple Repairs & PCB Design - Free Quotes! https://www.elvikom.co.uk
Jeśli skorzystałeś z mojej pomocy na Forum, możesz w ramach podziękowania wspomóc jego rozwój. Kliknij tutaj, aby dowiedzieć się więcej.
Jeśli skorzystałeś z mojej pomocy na Forum, możesz w ramach podziękowania wspomóc jego rozwój. Kliknij tutaj, aby dowiedzieć się więcej.
n4-8 PQB11- 10MΩ
Wiem że najprościej jest napisać źle wlutowany tranzystor lub błędny pomiar. Szkoda bo okazuje się że po wylutowaniu rezystora PRB4 oraz tranzystora zabezpieczającego PQB3 na pinie nr5 PQB12 pojawia się pełne napięcie. Po wlutowaniu PR4 napięcie spada , rezystancja na pinie nr4 PRB4 wynosi kilka MΩ. Wylutowalem też układ ładowania PUB1 i nie zmienia to stanu że wlutowujac
PQB3 oraz PRB4 ponownie napięcie znika.
Wiem że najprościej jest napisać źle wlutowany tranzystor lub błędny pomiar. Szkoda bo okazuje się że po wylutowaniu rezystora PRB4 oraz tranzystora zabezpieczającego PQB3 na pinie nr5 PQB12 pojawia się pełne napięcie. Po wlutowaniu PR4 napięcie spada , rezystancja na pinie nr4 PRB4 wynosi kilka MΩ. Wylutowalem też układ ładowania PUB1 i nie zmienia to stanu że wlutowujac
PQB3 oraz PRB4 ponownie napięcie znika.
Re: Laptop Acer Nitro AN515-52 - brak reakcji na załącz
Google Adsense [BOT] • 3 Листопада 2022, 00:06
Ця тема позначена як АРХІВНИЙ. Відповідайте лише в тому випадку, якщо ваша відповідь містить рішення проблеми (Правила Форуму, п. 12.1).
Хто зараз онлайн
Зараз переглядають цей форум: Немає зареєстрованих користувачів і 0 гостей
_______________________________Всі права захищені. Заборонено копіювати будь-який вміст та елементи веб-сайту без дозволу.
Усі торгові марки, назви брендів, продукти чи послуги, опубліковані на цьому веб-сайті, належать їхнім законним власникам і використовувались лише в інформаційних цілях.
