#1 DELL Latitude 7480, PŁYTA LA-E131P - DZIAŁA WOLNO I TYLKO NA BATERII
ctro • 10 Листопада 2022, 17:41
Cześć,
Laptop to:
DELL Latitude 7480, PŁYTA LA-E131P Rev 2.0
Laptop nie reaguje na przycisk power z zasilacza (z podłączoną baterią), włącza się na samej baterii, jednak bardzo wolno. Nie działa ani na zasilaczu po wtyku z bolcem, ani na USB-C.
To co dziwne, to włącza się z kodem błędu 4 amber 1 white, którego nawet nie ma na liście DELL.
Po wejściu w BIOS nie widzi baterii oraz nie widzi zasilacza (nie rozjaśnia się wyświetlacz po podłączeniu zasilacza itp. zero zmian).
Wykonałem kilka pomiarów z podłączonym tylko zasilaczem:
PQ2 1,2,3 0V
PL901 - 19,5V
PL902 - 0,00V
PU903
pin 1 - 3,2V
pin 2 - 0,05V
pin 3 - 0,00V
pin 4 - 0,00V
pin 5 - 3,08V
PQ9
pin 1,2,3 - 19,9V
pin 4 - 9,75V
pin 5,6,7,8 - 19,9V
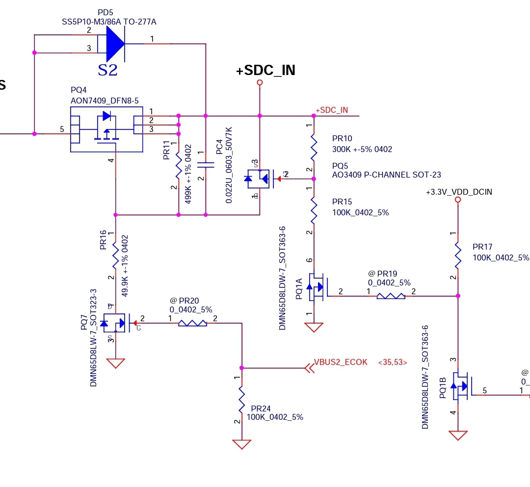
PQ4
1 - 19,6
4 - 19,6
5 - 20V
PU2:
1-0V
2-20V
3-3,3V
PU1:
1-3,3V
2-3,26V
3-0V
4-3,3V
5-3,3V
PU1201:
pin 1 - 3,3V
pin 2 - 1,8V
pin 3 - 1,77V
pin 8 - 3,09V
Lecę na schemacie REV 1, a płyta ma REV 2, więc bardzo się zdziwiłem sprawdzając rezystancję PR12 oraz PR18, które mają 1MR, zamiast 500KR i 50KR zgodnie ze schematem.
Change list pozycja 4 MOS leakage problem sugeruje wymianę w/w i innych rezystorów ze względu jakąś upłynność na tranzystorach. Dziwi mnie to, że vendor TRIPOD poleciał z jakiejś wersji trial schematu.. Może więcej "baboli" wieku dziecięcego zostało na płycie?
Zdębiałem, ponieważ pomiary z innych wątków i sprawdzanie napięć z dzielnika napięcia nie pasuje do rozwiązania na mojej płycie.
Dodatkowo słyszałem o usterkach przez wkładanie tanich chińskich stacji na USB-C i widzę jakiś ślad w tym kierunku w logu w BIOS:

Na zasilaczu nie ma 3V ALW i 5V ALW oraz 3V na włączniku. Na baterii mam 3V na włączniku i po odpaleniu pojawiają sie w/w ALW.
Proszę o pomoc w dalszej diagnozie laptopa.
Edit:
Proszę o pomoc w zrozumieniu działania PQ4. O ile PQ9 rozumiem, to nie wiem w jaki sposób PQ4 ma działać poprawnie.
Diodą PD5 oraz "pasożytniczą" poplynie napięcie z niewielkim spadkiem na PQ5. Ten dostanie z dzielnika napięcia 5V i zawsze wysteruje pelne napięcie na bramkę, zamiast z dzielnika, czyli PQ4 nie otworzy się z pelną mocą.
Tutaj PQ7 i sygnał VBUS2_ECOK pozwalają nanpuszczenie pełnej mocy?

Laptop to:
DELL Latitude 7480, PŁYTA LA-E131P Rev 2.0
Laptop nie reaguje na przycisk power z zasilacza (z podłączoną baterią), włącza się na samej baterii, jednak bardzo wolno. Nie działa ani na zasilaczu po wtyku z bolcem, ani na USB-C.
To co dziwne, to włącza się z kodem błędu 4 amber 1 white, którego nawet nie ma na liście DELL.
Po wejściu w BIOS nie widzi baterii oraz nie widzi zasilacza (nie rozjaśnia się wyświetlacz po podłączeniu zasilacza itp. zero zmian).
Wykonałem kilka pomiarów z podłączonym tylko zasilaczem:
PQ2 1,2,3 0V
PL901 - 19,5V
PL902 - 0,00V
PU903
pin 1 - 3,2V
pin 2 - 0,05V
pin 3 - 0,00V
pin 4 - 0,00V
pin 5 - 3,08V
PQ9
pin 1,2,3 - 19,9V
pin 4 - 9,75V
pin 5,6,7,8 - 19,9V
PQ4
1 - 19,6
4 - 19,6
5 - 20V
PU2:
1-0V
2-20V
3-3,3V
PU1:
1-3,3V
2-3,26V
3-0V
4-3,3V
5-3,3V
PU1201:
pin 1 - 3,3V
pin 2 - 1,8V
pin 3 - 1,77V
pin 8 - 3,09V
Lecę na schemacie REV 1, a płyta ma REV 2, więc bardzo się zdziwiłem sprawdzając rezystancję PR12 oraz PR18, które mają 1MR, zamiast 500KR i 50KR zgodnie ze schematem.
Change list pozycja 4 MOS leakage problem sugeruje wymianę w/w i innych rezystorów ze względu jakąś upłynność na tranzystorach. Dziwi mnie to, że vendor TRIPOD poleciał z jakiejś wersji trial schematu.. Może więcej "baboli" wieku dziecięcego zostało na płycie?
MOS leakage problem
PR12, PR11, PR1205, PR1207 and PR1228 change to 499K from 1M ohm
PR16, PR18, PR1212, PR1213 and PR1229 change to 49.9K from 1M ohm
PR10, PR1251 and PR1202 change to 300K from 100K ohm.
Zdębiałem, ponieważ pomiary z innych wątków i sprawdzanie napięć z dzielnika napięcia nie pasuje do rozwiązania na mojej płycie.
Dodatkowo słyszałem o usterkach przez wkładanie tanich chińskich stacji na USB-C i widzę jakiś ślad w tym kierunku w logu w BIOS:
Na zasilaczu nie ma 3V ALW i 5V ALW oraz 3V na włączniku. Na baterii mam 3V na włączniku i po odpaleniu pojawiają sie w/w ALW.
Proszę o pomoc w dalszej diagnozie laptopa.
Edit:
Proszę o pomoc w zrozumieniu działania PQ4. O ile PQ9 rozumiem, to nie wiem w jaki sposób PQ4 ma działać poprawnie.
Diodą PD5 oraz "pasożytniczą" poplynie napięcie z niewielkim spadkiem na PQ5. Ten dostanie z dzielnika napięcia 5V i zawsze wysteruje pelne napięcie na bramkę, zamiast z dzielnika, czyli PQ4 nie otworzy się z pelną mocą.
Tutaj PQ7 i sygnał VBUS2_ECOK pozwalają nanpuszczenie pełnej mocy?

